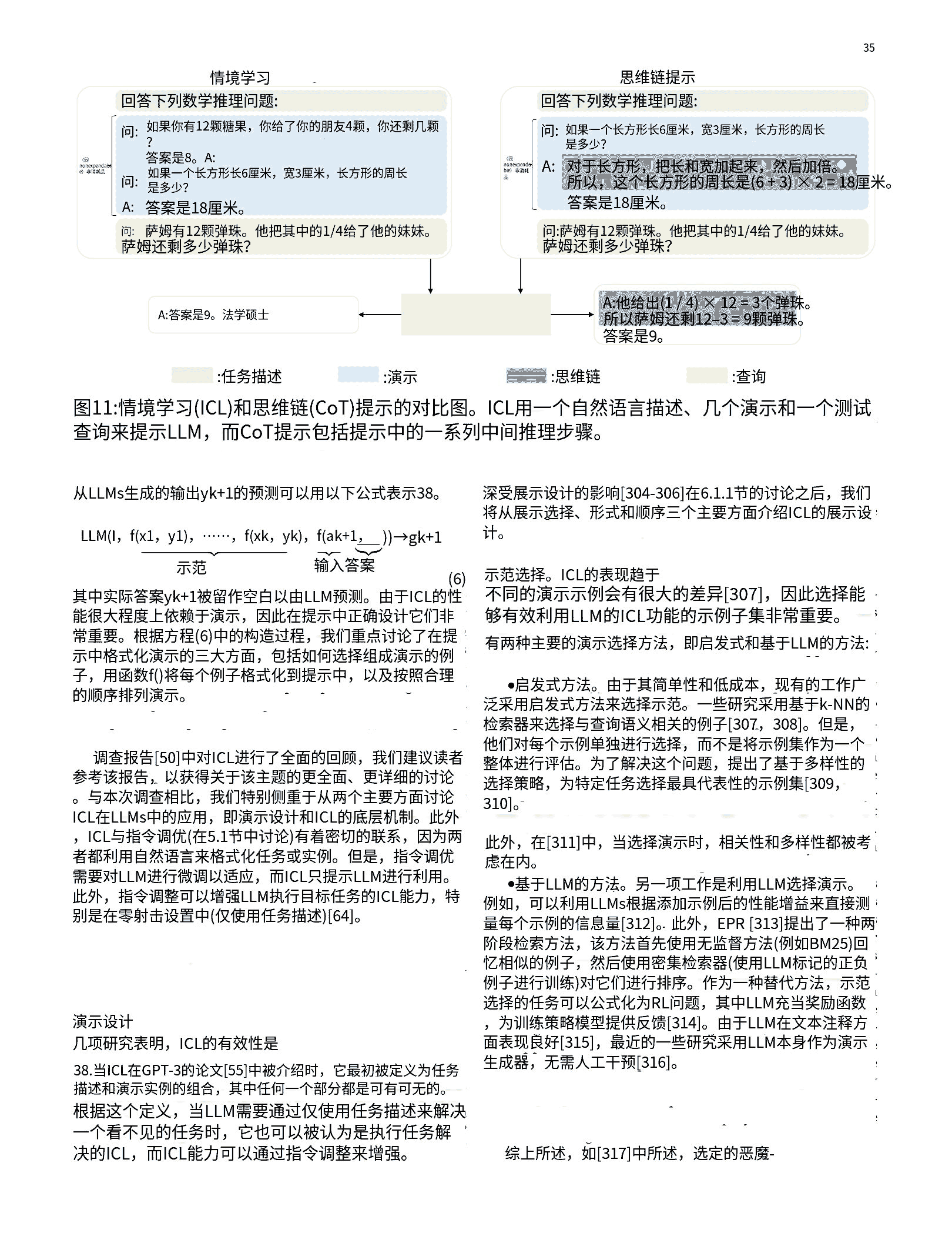
效果预览
划词对照
英文
中文
通用领域
A Survey of Large Language Models-2303.18223.pdf
我要吐槽
翻译下一篇
下载翻译文档
原文
(英)
查看更多
正在努力翻译中,请稍等!
译文
(中)
正在努力翻译中,请稍等!
双击看大图
额度使用及收费规则
下载译文需按原文档的页数支付额度或对应金额
翻译后下载文档仅收费一次,即可下载不同格式译文
优先使用免费体验额度,超额部分将按规则计费
免费体验额度
每月赠送50页免费体验额度
9-12月新学期每月额外赠送50页
免费体验额度当月有效,每月1号刷新
收费标准
PDF Word Excel CSV TXT
0.25元
0.3元
/页
PPT
0.08元
0.1元
/页
PDF文件无法导出Word时
0.08元
0.1元
/页
注:Excel、CSV、TXT文件格式每2000字符记为1页
额度使用及收费规则
下载译文需按原文档的页数支付额度或对应金额
翻译后下载文档仅收费一次,即可下载不同格式译文
优先使用免费体验额度,超额部分将按规则计费
免费体验额度
每月赠送50页免费体验额度
9-12月新学期每月额外赠送50页
免费体验额度当月有效,每月1号刷新
收费标准
PDF Word Excel CSV TXT
0.25元
0.3元
/页
PPT
0.08元
0.1元
/页
PDF文件无法导出Word时
0.08元
0.1元
/页
注:Excel、CSV、TXT文件格式每2000字符记为1页